Last year Tom Wilkie and I talked at KubeCon Barcelona about the future of Observability. One of our predictions was that correlation across signals would become more and more common. In this post I will demonstrate how we are leveraging those correlations every day within the production systems that the Red Hat Observability group operates, and how that helps us identify the right problems faster.

Our Stack

We use Prometheus, an open source monitoring for alerting on time-series. Our infrastructure runs on OpenShift, Red Hat’s distribution of Kubernetes. Kubernetes (and thus OpenShift) provides us with a simple API to read plaintext logs from our containers. To visualize and analyze latencies between and within individual parts of the infrastructure we use an open source distributed tracing tool Jaeger. And last but not least each of our processes exposes a pprof (the built-in profiles in the go runtime, but also available for rust, python, nodejs and java) endpoint for profiling, and we use Conprof to continuously collect profiles over time.

Debugging Time!

We recently rolled out a new version of Thanos in our infrastructure, and Prometheus quickly alerted us, about high latency.

Prometheus graph showing a steady increase in latency after a deployment.

We took advantage of the tooling we had at hand, to debug the problem, rather than rolling back to the previous version. This helped us pinpoint the exact problem and resolved the situation. This kind of situation could happen on any project, even in house product systems, where similar workflows could be applied.

We checked our slow query logs, of our component that first accepts the requests for queries, which immediately revealed a trace ID to us. Any query with latency higher than 5 seconds is written to the slow query log.

ts=2020-06-04T10:59:57.6170538Z component=query-reader msg="request finished" trace-id=23957fb8181c10d4

Log line from a slow query log, showing a trace ID from a slow query.

With this Trace ID, we could immediately pull up a trace in Jaeger of a problematic query.

Jaeger’s Trace detail page with detailed information expanded about the process, which created the span.

This was interesting because we could clearly tell that the overwhelming majority of the query was spent in the query engine, and even more importantly, we knew exactly at what time, and which process was crunching away.

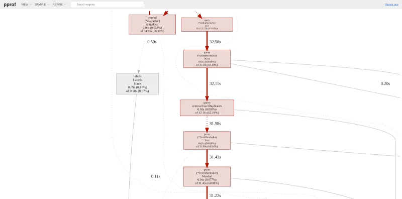
We in addition to metrics, logs, and tracing continuously profile all processes we run with Conprof. With the information available from the trace, we could immediately query Conprof.

Conprof’s query interface showing many samples over time being collected.

And pull up a CPU profile from exactly that point in time, and lo and behold, we knew where the majority of CPU time was spent.

Graph representation of a CPU profile taken from Thanos, showing a clear dominant path.

Discovering this allowed us to cut ⅓ in query latency in Thanos.

Correlations Give Superpowers!

Only the combination of tools and correlating the information made this possible. The entire troubleshooting process took 2 minutes to find, for something that used to take up to days of searching for the needle in the haystack. While it is a bit of upfront effort to instrument applications with metrics, logging, and tracing, as this post hopefully shows, this effort pays off exponentially.

Ever since we have discovered this workflow it has been a powerful tool and has helped us uncover a number of performance improvements much more quickly than we used to.

Using these tools in this way almost felt like a superpower, it felt like cheating, because it was so easy. There is still a lot of work that can be done to integrate these signals more tightly, improve the user experience and automate the correlation aspects more, but what Tom and I predicted in the Keynote, is slowly becoming reality!


关于作者

UI_Icon-Red_Hat-Close-A-Black-RGB

按频道浏览

automation icon

自动化

有关技术、团队和环境 IT 自动化的最新信息

AI icon

人工智能

平台更新使客户可以在任何地方运行人工智能工作负载

open hybrid cloud icon

开放混合云

了解我们如何利用混合云构建更灵活的未来

security icon

安全防护

有关我们如何跨环境和技术减少风险的最新信息

edge icon

边缘计算

简化边缘运维的平台更新

Infrastructure icon

基础架构

全球领先企业 Linux 平台的最新动态

application development icon

应用领域

我们针对最严峻的应用挑战的解决方案

Virtualization icon

虚拟化

适用于您的本地或跨云工作负载的企业虚拟化的未来