Introduction

The Performance and Latency Sensitive Applications (PSAP) team at Red Hat works on the enablement and optimization of Red Hat OpenShift to run compute-intensive enterprise workloads and HPC applications effectively and efficiently. As a team of Linux and performance enthusiasts who are always pushing the limits of what is possible with the latest and greatest upstream technologies, we are operating at the forefront of innovation with compelling proof-of-concept (POC) implementations and advanced deployment scenarios.  

Specfem3D_Globe is a scientific high-performance computing (HPC) code that simulates seismic wave propagation, at a global or regional scale (website and repository). It relies on a 3D crustal model and takes into account parameters such as the Earth density, topography/bathymetry, rotation, oceans, or self-gravitation. Specfem is a reference application for supercomputer benchmarking, thanks to its good scaling capabilities. It supports OpenMP multithreading, asynchronous MPI communications, and GPU acceleration (CUDA or OpenCL).

This blog post presents the design and implementation of a Go client (repository) for building and running Specfem on OpenShift. Specfem requires two stages of parallel execution: at first, the mesher generates a source-code header file (required to build the solver) and creates a mesh database. Then the actual solver runs and performs the simulation.

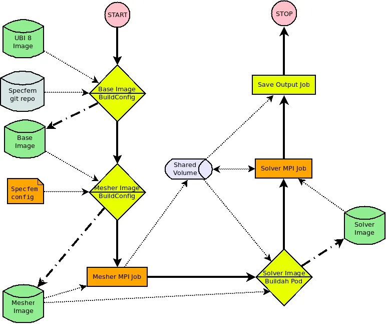
Hereinafter, we go in-depth into Specfem build steps and how they are carried out in OpenShift. See the figure below for an overview of the build flow.

control-flow

Configuring Specfem

We used Specfem Go client to benchmark the performance of our in-house OpenShift cluster. We chose to design a Go client (instead of an operator) so that we can more interactively control the configuration and execution of the Specfem application.

For the configuration, we wanted to have control over these four properties:

  1. the number of OpenMP cores
  2. the number of MPI processes
  3. the number of MPI processes per worker node
  4. Specfem problem size (NEX)

So we designed a custom Kubernetes datatype API for storing these properties, along with a few other settings (source repository/branch, storage type, … ). This let us configure the application with a YAML resource description:

apiVersion: specfem.kpouget.psap/v1alpha1
kind: SpecfemApp
metadata:
 name: specfem-sample
 namespace: specfem
spec:
 git:
   uri: https://gitlab.com/kpouget_psap/specfem3d_globe.git
   ref: default
 exec:
   nproc: 1
   ncore: 8
   slotsPerWorker: 1
 specfem:
   nex: 32
 resources:
   useUbiImage: true
   storageClassName: "ocs-external-storagecluster-cephfs"
   workerNodeSelector:
     node-role.kubernetes.io/worker:

 

In the Go client, the configuration is read from the config/<name>.yaml when the application is launched. The default value is specfem-sample for loading this configuration file:

go run . [<name>]

Building the Base Image

In the first stage of the build process, the Go client builds the base image, which contains all the necessary packages. This is done with an OpenShift BuildConfig, where we inject:

  1. a Containerfile based on Red Hat UBI (requires a container entitlement)
  2. Specfem source repository URI and branch name

The injection of the configuration bits is done with the help of Go templates, similarly to what we can find in Red Hat's Special Resource Operator. This design allows a clear separation between the resource specifications and the Go code driving the execution.

After the base-image BuildConfig has been created, we wait for the successful completion of the build. If the BuildConfig fails to build the image, the execution is aborted. Note that the wait function will immediately return, if the build has been already completed previously, following the idempotency principle of Kubernetes commands.

Building the Mesher Image

Then the mesher image is built similarly, with Specfem problem size (Nex) and the number of MPI processes injected in the template and passed to the Containerfile via environment variables. We construct the mesher image by configuring Specfem and building its mesher binary on top of our base image.

Running the Mesher With MPI

Once the mesher image has been constructed, we can launch the parallel execution of the mesher. We do this with the help of Google's Kubeflow MPI Operator. In the MPIJob resource, we inject:

  1. the name of the current stage (mesher or solver)
  2. the number of MPI processes to spawn
  3. the number of MPI processes to spawn on each worker node
  4. the number of OpenMP threads
  5. the script to launch on each MPI process (/mnt/helper/run.sh, mounted from ConfigMap/run-mesher-sh and created from run_mesher.sh)

The MPIJob execution creates a launcher Pod running our base image (where OpenMPI is installed) and spawns the right number of worker Pods on the worker nodes. Then the launcher Pod kicks the OpenMPI execution that spawns the MPI processes inside the worker Pods. And at last, Specfem mesher is executed on the OpenShift cluster.

The last missing bit required to properly run Specfem mesher is a shared filesystem (ReadWriteMany access mode). Each of the mesher processes store their mesh database in this volume, and the lead mesher process writes a header file (values_from_mesher.h) required to build the solver (more in this in the next section). The setup of this shared filesystem is out of the scope of this article (see Red Hat OCS, Amazon EFS or our blog post on running HPC workload with Lustre for instance). In our Go client, the name of a compliant stage class should be set in the configuration resource.

Finally, the MPIJob is created and awaited. As a side note, OpenMPI executions seem never to return a non-null error code, so we parse the launch Pod logs to detect issues and abort the client execution, if necessary.

Building the Solver Image

The second phase of Specfem build consists of building the solver, which will perform the actual simulation. However, the solver image cannot be constructed as simply as other images, as it requires an input file from the mesher phase: values_from_mesher.h. In the previous section, we explained how this file, along with the MPI mesh database, was saved in a shared volume. But as of OpenShift 4.5, it is not possible to include persistent volumes in the BuildConfig.

To overcome this limitation, we have to find a solution to retrieve this file while building the solver binary. We found three possible ways, and decided to use the last one:

  1. sharing via an HTTP server. First, we launch a helper Pod with a shared volume. This Pod launches a Python micro-HTTP server, and a Service+Route exposes the HTTP server at a fixed address. In the Go client, we monitor the Pod logs, and when the HTTP server is ready, we launch the BuildConfig, where we retrieve the header file via a curl download. When the file has been shared, the Pod cleanly terminates its execution.
  2. sharing via a Git repository. First, we launch another helper Pod with the shared volume. This Pod receives a Secret with the credentials to access a Git repository, where it will push the header file in a dedicated commit. Then the Go client launches a BuildConfig that will fetch the commit from the Git repository, and perhaps clean it up afterwards.
  3. building the image from a custom buildah Pod. If BuildConfig buildah scripts cannot have volumes, we can still design a custom Pod that will receive the shared volume, run buildah and push the image to the ImageStream.

This last option is the most flexible (no coordination as required with the HTTP-sharing, no external storage as required with the Git repository), so we kept it in the final version of the code.

However, for Buildah to work properly in a Pod, it must be:

  1. configured to use fuse overlays (see the buildah-in-a-container blog post or our Containerfile for more details);
  2. the DockerPushCfg secret must be passed to the Pod and transformed before buildah can use it to push to our ImageStream (see OpenShift buildah documentation);
  3. the fuse module must be loaded in the host kernel. This is done with a Node Tuning Operator tuned resource configuration. In addition, we have to tag one of the worker nodes with the buildah.specfem.build label, to ensure that the node running the buildah Pod is actually the one with the fuse module.

With all these steps in place, we can trigger the build of Specfem solver image and simply wait for the Pod execution completion.

Running the Solver and Saving Output Logs

Once Specfem solver image has been built, we can create a new MPIJob (see Running the Mesher with MPI for further details about the MPI execution) to run Specfem simulation.

The last action of the Go client after the solver execution is to run a helper Pod that retrieves Specfem solver output logs and saves it in the local workstation. This simple Pod receives the shared volume and prints the content of the log file in the standard output. In the Go client, we wait for the completion of the Pod and save to disk the content of the Pod's log. We then give the file a unique name (eg, specfem.solver-1proc-8cores-32nex_20200827_140133.log) to simplify post processing. The file contains Specfem execution time that we use as the main performance indicator in our follow-up HPC benchmark. The seismogram files generated by Specfem could be retrieved in a similar way.

Conclusion and Further Steps

In this blog post, we presented the design and implementation of a Go client running Specfem on OpenShift (repository). This Go client fetches Specfem sources, compiles its mesher and executes it; then it builds the solver with the help of a header file generated by the mesher. Finally, it executes Specfem and collects its log file for offline analysis.

We believe that Linux containers and container orchestration engines, most notably Kubernetes, are well positioned to power future software applications spanning multiple industries. Red Hat has embarked on a mission to enable some of the most critical workloads like machine learning, deep learning, artificial intelligence, big data analytics, high-performance computing, and telecommunications, on Red Hat OpenShift. By developing the necessary performance and latency sensitive application platform features of OpenShift, the PSAP team is supporting this mission across multiple footprints (public, private and hybrid cloud), industries and application types.

As a next step, we are planning to perform an in-depth benchmarking of a 32-worker node OpenShift cluster, and compare Specfem execution time against an identical cluster running RHEL 8.2 on bare metal. Stay tuned for the follow up blog post!


À propos de l'auteur

Kevin Pouget is a Principal Software Engineer at Red Hat on the Performance and Scale for AI Platforms team. His daily work involves designing and running scale tests with hundreds of users, and analysing and troubleshooting how the test enrolled. He has a PhD from the University of Grenoble, France, where he studied interactive debugging of many-core embedded system. Since then, he enjoyed working on different topics around reproducible testing and benchmarking, and finding ways to better understand software execution.

UI_Icon-Red_Hat-Close-A-Black-RGB

Parcourir par canal

automation icon

Automatisation

Les dernières nouveautés en matière d'automatisation informatique pour les technologies, les équipes et les environnements

AI icon

Intelligence artificielle

Actualité sur les plateformes qui permettent aux clients d'exécuter des charges de travail d'IA sur tout type d'environnement

open hybrid cloud icon

Cloud hybride ouvert

Découvrez comment créer un avenir flexible grâce au cloud hybride

security icon

Sécurité

Les dernières actualités sur la façon dont nous réduisons les risques dans tous les environnements et technologies

edge icon

Edge computing

Actualité sur les plateformes qui simplifient les opérations en périphérie

Infrastructure icon

Infrastructure

Les dernières nouveautés sur la plateforme Linux d'entreprise leader au monde

application development icon

Applications

À l’intérieur de nos solutions aux défis d’application les plus difficiles

Virtualization icon

Virtualisation

L'avenir de la virtualisation d'entreprise pour vos charges de travail sur site ou sur le cloud