Introduction

Credentials are environment dependent configurations that need to be kept secret and should be read only by subjects with a need-to-know.

A previous blog post talked about how to manage environment dependent configuration when building delivery pipelines - these approaches are not adequate for secrets because they don’t guarantee confidentiality.

OpenShift offers secrets as a way to inject credentials. Secrets behave as encoded-64 configmaps. From a security perspective, they have the following limitations (as of release 3.5):

  1. They are not encrypted at rest.
  2. By default, cluster admins can see all the secrets of all the tenants.
  3. When in use (i.e. mounted as tempfs in the node that runs the pod that is using them), they can be seen by a node administrator.
  4. When in use, they can be seen by anyone who has the ability to remote shell into the container.

If your organization can accept these limitations, I encourage you to use secrets because I believe that they will get better in future releases of OpenShift.

If your organization cannot work with the current OpenShift secret feature, then you need to find another way to inject credentials in your pods.

In this article, I present an integration with Vault from Hashicorp to solve this problem. This orchestration was built on the work previously done by Kelsey Hightower.

Vault

Vault is secret store software. It can be used to safely store and manage credentials. Other examples can be found here. I think that two things distinguish Vault from the rest of the crowd:

  • It is designed to be run in the cloud.
  • It has the concept of managed backends. A backend can be anything that requires credentials (such as MySQL). Vault will create and rotate credentials for any managed backend.

Managed credentials make Vault interesting for those scenarios where high automation is required, while at the same time strict security requirements on credential management need to be enforced.

Credential Management Orchestration

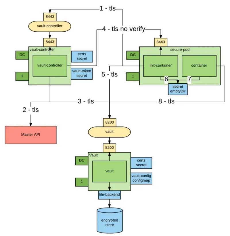
There are four actors in the orchestration that injects credentials into an OpenShift pod:

  1. The Vault instance.
  2. The Vault Controller. The Vault Controller is a trusted intermediary and has high privileges with Vault. In fact, the Vault Controller can create new Vault tokens.
  3. An Init Container. Init Containers are containers that are run before the main container of a pod is started. Their job is to set up the right environment for the main container. The design decision is to put the Vault orchestration logic in an Init Container so not to have to add behavior to the main container and therefore have greater reusability of existing images.
  4. The main container that needs the credentials.

The below picture represents the orchestration:

Vault

  1. An Init Container requests a wrapped token from the Vault Controller over an encrypted connection. Wrapped credentials allow you to pass credentials around without any of the intermediaries having to actually see the credentials.
  2. The Vault Controller retrieves the pod details from the Kubernetes API server.
  3. If the pod exists and contains the vaultproject.io/policies annotation, the Vault Controller calls Vault and generates a unique wrapped token with access to the Vault policies mentioned in the annotation. This step requires trust on pod author to have used to right policies. The generated token has a configurable TTL.
  4. The Vault Controller "calls back" the Init Container using the pod IP obtained from the Kubernetes API over an encrypted connection and delivers it the newly created wrapped token. Notice that the Vault Controller does not trust the pod, it only trusts the master API.
  5. The Init Container unwraps the token to obtain a the Vault token that will allow access to the credentials.
  6. The Vault token is written to a well-known location in a volume shared between the two containers (emptyDir) and the Init Container exits.
  7. The main container reads the token from the token file. Now the main container can use the token to retrieve all the secrets allowed by the policies considered when the token was created.
  8. If needed, the main container renews the token to keep it from expiring.

This integration mitigates some of the attack vectors that we have seen before, in fact:

  1. Credentials are encrypted at rest in Vault.
  2. No OpenShift cluster admin can see the credentials, plus in Vault you can create sharded master keys so that no Vault admin can, by themselves, unencrypt the credentials.
  3. The token used to connect to Vault has a short TTL. It the responsibility of the pod consuming the token to renew it before it expires. So, the token persisted on the file system can only be used for a short time - mitigating the risk that someone reads it (either node administrator or user rsh-ing in the container). The application consuming the token may also choose to delete the token after it reads it, further mitigating the risk.

A variation of this use case is also supported for legacy applications.

In this case, the Init Container not only unwraps the token, but it also uses the unwrapped token to retrieve a secret (which must be static because no further communication with Vault will occur). As before, the secret is written to a well-known location, so the main container can use it. In this case, the secret is still vulnerable to being viewed by node administrators or users with the ability to remote shell into the containers.

The following table summarizes the threat model:

Attack Vector Vault Aware App Legacy App OpenShift Secrets
reading secrets at rest ok ok no
reading secrets in transit ok ok ok
reading secrets via the API ok ok no
reading secrets in use from within the container (rsh) ok no no
reading secrets in use from the node ok no no

Installing the Vault Infrastructure

Clone this repository:

git clone https://github.com/raffaelespazzoli/credscontroller

cd credscontroller

Create a New Project:

oc new-project vault-controller

Install Vault:

oc adm policy add-scc-to-user anyuid -z default
oc create configmap vault-config --from-file=vault-config=./openshift/vault-config.json
oc create -f ./openshift/vault.yaml
oc create route passthrough vault --port=8200 --service=vault

Initialize Vault:

export VAULT_ADDR=https://`oc get route | grep -m1 vault | awk '{print $2}'`
vault init -tls-skip-verify -key-shares=1 -key-threshold=1

Unseal Vault:

  • You have to repeat this step every time you start vault.
  • Don't try to automate this step, this is manual by design.
  • You can make the initial seal stronger by increasing the number of keys.
  • We will assume that the KEYS environment variable contains the key necessary to unseal the vault and that ROOT_TOKEN contains the root token.

For example:

export KEYS=9++8KEDd72S3aGc0zaY9JW11tnQRDTEkCZWMHK2D0CM=
export ROOT_TOKEN=c30909da-a713-94bf-bf6e-46180ef79a64
vault unseal -tls-skip-verify $KEYS

Install Vault Controller:

oc create secret generic vault-controller --from-literal vault-token=$ROOT_TOKEN
oc adm policy add-cluster-role-to-user view system:serviceaccount:vault-controller:default
oc create -f ./openshift/vault-controller.yaml

Running the Example

At this point, you are ready to start deploying pods that use the above approach to inject secrets.

The repository comes with two examples - one for a Vault-aware app and one for a legacy app. The instructions below are for the Vault-aware example.

In this first example, a Spring Boot app uses the Spring Cloud Vault Config plugin to get part of its configuration from Vault.

The Init Container will write the unwrapped Vault token to a well-known location and the app will use that token to authenticate with Vault and retrieve its credentials.

Create the Vault Policy:

We need to create a policy that will allow access to a specific subset of secrets. This is how you can have multiple applications storing their secrets in Vault.

export VAULT_TOKEN=$ROOT_TOKEN
vault policy-write -tls-skip-verify spring-example ./examples/spring-example/spring-example.hcl

Create the Secret:

We now store a static secret in Vault:

vault write -tls-skip-verify secret/spring-example password=pwd

Build the App:

oc new-project spring-example
oc new-build registry.access.redhat.com/redhat-openjdk-18/openjdk18-openshift~https://github.com/raffaelespazzoli/credscontroller --context-dir=examples/spring-example --name spring-example

Allow the App to Talk to Vault and Vault Controller:

You need to execute this step only if you are running in a multi-tenant OpenShift:

oc adm pod-network join-projects --to vault-controller spring-example

Deploy the App:

oc create -f ./examples/spring-example/spring-example.yaml
oc expose svc spring-example

Verify the App:

export SPRING_EXAMPLE_ADDR=http://`oc get route | grep -m1 spring | awk '{print $2}'`
curl $SPRING_EXAMPLE_ADDR/secret

The last command should return the secret that was initially stored in Vault.


About the author

Raffaele is a full-stack enterprise architect with 20+ years of experience. Raffaele started his career in Italy as a Java Architect then gradually moved to Integration Architect and then Enterprise Architect. Later he moved to the United States to eventually become an OpenShift Architect for Red Hat consulting services, acquiring, in the process, knowledge of the infrastructure side of IT.

Currently Raffaele covers a consulting position of cross-portfolio application architect with a focus on OpenShift. Most of his career Raffaele worked with large financial institutions allowing him to acquire an understanding of enterprise processes and security and compliance requirements of large enterprise customers.

Raffaele has become part of the CNCF TAG Storage and contributed to the Cloud Native Disaster Recovery whitepaper.

Recently Raffaele has been focusing on how to improve the developer experience by implementing internal development platforms (IDP).

UI_Icon-Red_Hat-Close-A-Black-RGB

Browse by channel

automation icon

Automation

The latest on IT automation for tech, teams, and environments

AI icon

Artificial intelligence

Updates on the platforms that free customers to run AI workloads anywhere

open hybrid cloud icon

Open hybrid cloud

Explore how we build a more flexible future with hybrid cloud

security icon

Security

The latest on how we reduce risks across environments and technologies

edge icon

Edge computing

Updates on the platforms that simplify operations at the edge

Infrastructure icon

Infrastructure

The latest on the world’s leading enterprise Linux platform

application development icon

Applications

Inside our solutions to the toughest application challenges

Virtualization icon

Virtualization

The future of enterprise virtualization for your workloads on-premise or across clouds